Last active
March 20, 2024 18:16
-
-
Save judge2020/2cc037400928737fa193aa6fafc381ea to your computer and use it in GitHub Desktop.
Revisions
-
judge2020 revised this gist
Mar 20, 2024 . 1 changed file with 1 addition and 1 deletion.There are no files selected for viewing
This file contains hidden or bidirectional Unicode text that may be interpreted or compiled differently than what appears below. To review, open the file in an editor that reveals hidden Unicode characters. Learn more about bidirectional Unicode charactersOriginal file line number Diff line number Diff line change @@ -1,2 +1,2 @@ If you don't see the mermaid diagram or are using dark mode:  -
judge2020 revised this gist
Mar 20, 2024 . 1 changed file with 2 additions and 1 deletion.There are no files selected for viewing
This file contains hidden or bidirectional Unicode text that may be interpreted or compiled differently than what appears below. To review, open the file in an editor that reveals hidden Unicode characters. Learn more about bidirectional Unicode charactersOriginal file line number Diff line number Diff line change @@ -39,7 +39,8 @@ flowchart TB tti14 --> tti15 & stride & fellowship & apex & house2 end subgraph 2016 stride --> ods %% https://youtu.be/ThGYrf4rKAQ tto --> oldCIO ttr --> altis altis & stride--> altis2 -
judge2020 revised this gist
Mar 20, 2024 . 1 changed file with 1 addition and 1 deletion.There are no files selected for viewing
This file contains hidden or bidirectional Unicode text that may be interpreted or compiled differently than what appears below. To review, open the file in an editor that reveals hidden Unicode characters. Learn more about bidirectional Unicode charactersOriginal file line number Diff line number Diff line change @@ -39,7 +39,7 @@ flowchart TB tti14 --> tti15 & stride & fellowship & apex & house2 end subgraph 2016 stride --> ods # https://youtu.be/ThGYrf4rKAQ tto --> oldCIO ttr --> altis altis & stride--> altis2 -
judge2020 revised this gist
Apr 6, 2022 . 1 changed file with 1 addition and 1 deletion.There are no files selected for viewing
This file contains hidden or bidirectional Unicode text that may be interpreted or compiled differently than what appears below. To review, open the file in an editor that reveals hidden Unicode characters. Learn more about bidirectional Unicode charactersOriginal file line number Diff line number Diff line change @@ -1,2 +1,2 @@ If you don't see the mermaid diagram or are using dark mode:  -
judge2020 revised this gist
Apr 6, 2022 . 1 changed file with 1 addition and 2 deletions.There are no files selected for viewing
This file contains hidden or bidirectional Unicode text that may be interpreted or compiled differently than what appears below. To review, open the file in an editor that reveals hidden Unicode characters. Learn more about bidirectional Unicode charactersOriginal file line number Diff line number Diff line change @@ -1,3 +1,2 @@ If you don't see the mermaid diagram or are using dark mode:  -
judge2020 revised this gist
Apr 6, 2022 . 1 changed file with 3 additions and 0 deletions.There are no files selected for viewing
This file contains hidden or bidirectional Unicode text that may be interpreted or compiled differently than what appears below. To review, open the file in an editor that reveals hidden Unicode characters. Learn more about bidirectional Unicode charactersOriginal file line number Diff line number Diff line change @@ -0,0 +1,3 @@ If you don't see the mermaid diagram or are using dark mode: [](https://mermaid.live/edit#pako:eNp9VW1v2jAQ_itWJppMCikphHaonUTZ2nXrRlfYpEl8MYlDvAY7chw6hPjvOzsv5qUiEvH5nufOvjeysUIeEWtgtVobyqgcbOw45a9hgoW0YcMAnWQ4pGxhD5DfcZEtMHsxqqCzdW2ZkCWBjT3HObGBoxW_saB4npIckA2yM0GXWKxHPOVCcd_FcQiPopNoQR7xnKS3OHxZCF6wyB4oQhyT0h8Rkh4Yx524Y2-321Zrxpo7o-ntjCF44oKxdYzFMnfulIjulPy-BKXkzpRzJvkrQ2OWUkYaRBjkmbwKKiVhDUj9njOdPqCLjt_bUQa1MjDKUOtGKc5zGiISUUm5ccTjmAu6AM44jl10fXPhBd7lLuwsIfWCIc2ogFwKGhFnopdKx6PcgV9tusr1_emKiBynaCKLiPIajUkKicoTmpkg7xpdRcIZ-ecM4VXvU0lzZ6jeLtzm2UWZICjFBQsTFw2Lhd9v_-Arv7_LvygNkO9By5T3ddEnEu6zuhXr-sb3fOX8wUVfMfPrRISQvcQZcZFxgSXR2UwqLOFFTi6cL2pBj4C6u1XhaTR6GDvjNEKwaqg-ucyrQr-XGdaEJ8wijFTWTJlaLUNe8D36PY-4PKZD3TFb0VTX_knwvySUaKg0LvoF47Xeu4kOoYzARaodKIOSqVgUq1uxqtIX84XAWaIQv1RVrYKu2-2PO_1egoRFx4bdfcO2h6A7icwRZ-kaeeBGX-mEh96BBzCBkdlVikpJa-6bfoK3TKqh2IXAS-MvQGfVBIBgWhk2qmVhKVvixKl947pypHzD9KjaJVJm-eD8fM0LWXhzcj5N7v-IuCe-DX8eR1022HEUuq-NWm-bezeEU5e8PIz_rLIx_rv7lKBOUXjC7dVeDGWmwbWpIugMpQxPI80IHETV1age0RPHfjhK-ZlOuD5zddisqrmhLT2vrdvViD0jBkbsG_HSiFdGhNNnzHKtJRFLTCP4zm3UQTNLf6Bm1gDECIuXmTVjW-AVWQTT9xn-rLmwBlIUxLVwIflkzcJ6X3I-UQwxLkvl9j8IgCqq) -
judge2020 created this gist
Apr 6, 2022 .There are no files selected for viewing
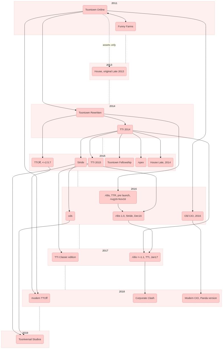
This file contains hidden or bidirectional Unicode text that may be interpreted or compiled differently than what appears below. To review, open the file in an editor that reveals hidden Unicode characters. Learn more about bidirectional Unicode charactersOriginal file line number Diff line number Diff line change @@ -0,0 +1,60 @@ %%{init:{'flowchart':{'nodeSpacing': 10, 'rankSpacing': 50},'theme': 'base', 'themeVariables': { 'primaryColor': '#ffcccc', 'edgeLabelBackground':'#ffffee', 'tertiaryColor': '#fff0f0'}}}%% flowchart TB funnyfarms(Funny Farms) tto(Toontown Online) ttr(Toontown Rewritten) tti14(TTI 2014) tti15(TTI 2015) ttic(TTI Classic edition) ttofforig(TTOff, <=2.5.7) ttoff(modern TTOff) stride(Stride) ods(ods) tvs(Tooniversal Studios) fellowship(Toontown Fellowship) apex(Apex) altis(Altis, TTR, pre launch, Aug16-Nov16) altis2(Altis 1.0, Stride, Dec16) altis3(Altis <=1.1, TTI, Jan17) clash(Corporate Clash) house2(House Late, 2014) oldCIO(Old CIO, 2016) modernCIO(Modern CIO, Panda version) %% modernCIOgo(Modern CIO, Godot version) %% ttianvil(TTI Project Anvil, Unity, 2016) house(House, original Late 2013) subgraph 2011 tto <--> funnyfarms end subgraph 2013 tto -. assets only .-> house end subgraph 2014 tto --> ttr ttr --> tti14 end subgraph 2015 ttr --> ttofforig tti14 --> tti15 & stride & fellowship & apex & house2 end subgraph 2016 stride --> ods %% https://youtu.be/ThGYrf4rKAQ tto --> oldCIO ttr --> altis altis & stride--> altis2 end subgraph 2017 tti14 & altis2 --> altis3 tti15 --> ttic end subgraph 2018 ttofforig & tto --> ttoff oldCIO --> modernCIO altis3 --> clash end subgraph 2019 stride & ods --> tvs end 2011 -...- 2013 -...- 2014 -...- 2015 -...- 2016 -...- 2017 -...- 2018 -...- 2019